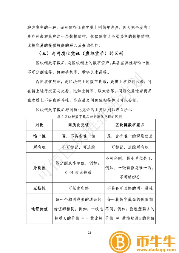
区块链通往数字资产之路巴适游戏网• 2025-08-12 02:52:32•链百科•阅读 640 下载成为新用户,专享前3天赚取最高30%的年收益率本文来自可信区块链推进计划发布的《基于区块链的数字馆藏研究报告》第三章:基于区块链的数字馆藏技术路线。区块链数字馆藏的技术原理,包括表达、接口、语义、应用链接等。,也有许多不同于区块链技术的存单和同质化券。以下摘自原报道。区块链通往数字资产之路抹茶安卓下载:立即前往抹茶IOS下载:立即前往注册领取新手礼包!交易手续费返现:20%! 标签: bos还有希望吗(bos还有戏吗) 上一篇2025-08-12WCFG币今日最新价格行情下一篇 2025-08-12相关推荐 Pi币登录指南:图文教程,防掉队!信息化时代,别掉队!Pi币登录全攻略2025-08-12 02:52:32816 币圈新手必读:涨跌规律与入门指南币圈新手入门指南2025-08-12 02:52:32833 AGRS发行总量多少?全面解析代币分配与价值AGRS 发行总量是多少?2025-08-12 02:52:32952 Peaq币2025价格预测:DePIN潜力爆发?Peaq (PEAQ) 2025年价格预测:未来发展如何?2025-08-12 02:52:321906 牛市顶峰Q4?比特币目标12万美元!Bitfinex 预测:今年第四季度见顶?2025-08-12 02:52:32952 CHZ币瑞士发行,欧洲杯或涨CHZ币概述2025-08-12 02:52:321438 幻藏是什么?蚂蚁链NFT平台深度解析数字藏品平台:幻藏(Magic Collection)2025-08-12 02:52:32508 2025虚拟币交易所Top10:安全平台终极指南2025年最安全的十大虚拟币交易所:你的理想交易平台在哪里?2025-08-12 02:52:321912